Линия производства удобрений медленного высвобождения (10 000-500 000 т/год)
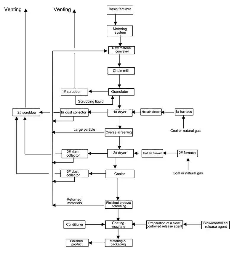
Полная система производства удобрений медленного высвобождения
Эта линия является высокоэффективным и экологически безопасным решением для производства различных типов удобрений медленного высвобождения. Она позволяет выпускать удобрения с покрытием из смолы, удобрения с серной оболочкой, многослойные удобрения, удобрения с ингибитором уреазы, а также мочевино-формальдегидные удобрения. Технологию можно адаптировать под различные требования по покрытию и рецептуре, сохраняя при этом однородное качество гранул.
- Производительность: 10 000–500 000 т/год
- Стандарт продукции: соответствует GB/T 23348-2009 (Удобрения медленного высвобождения)
Основное оборудование:
Весовой дозатор, ленточный конвейер, дробилка, ковшовый элеватор, гранулятор, сушилка, охладитель, машина для просеивания, бак приготовления состава медленного высвобождения, машина для нанесения покрытия, упаковочная машина, печь горячего воздуха, вытяжной вентилятор, система очистки отходящих газов.
