Линия производства гранулированного суперфосфата (50 000-600 000 т/год)
Полный комплекс производства гранулированного суперфосфата без стадии отверждения
- Производственная мощность: 50 000-600 000 т/год
- Качество продукции: соответствует стандарту GB/T 20413-2017 для суперфосфатных удобрений (SSP)
Запросить стоимость
Два основных метода производства гранулированного суперфосфата:
- Классический: порошковый суперфосфат (SSP) гранулируется при помощи барабанного или дискового гранулятора для получения гранулированного суперфосфата (GSSP).
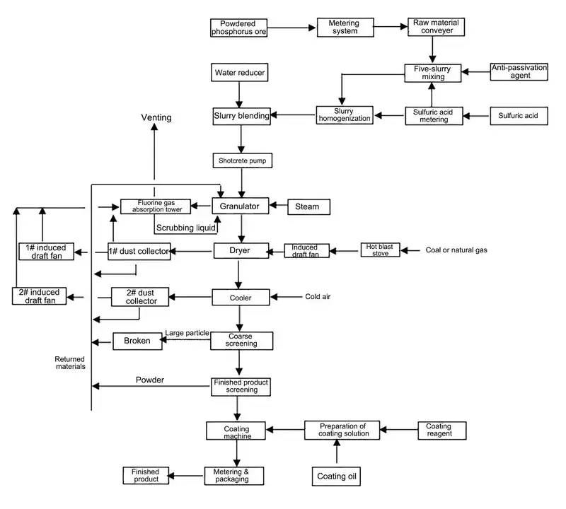
- Прямая грануляция: минеральный фосфатный порошок за один этап непосредственно превращается в гранулированный суперфосфат (GSSP). Это передовой способ производства гранулированного суперфосфата, описанный ниже.
- Активаторы предотвращения пассивации: такие активаторы увеличивают эффективную площадь контакта между фосфатным минеральным порошком и серной кислотой, предотвращая инкапсулирование во время реакции и ускоряя скорость реакции.
- Гомогенизация суспензии: гарантирует оптимальную степень измельченности частиц, устраняет остаточное инкапсулирование и обеспечивает более полное превращение.
- Регулирование вязкости суспензии: предотвращает чрезмерную вязкость, засорение распылительных труб и создает стабильные условия для грануляции распылением.
Основной процесс производства включает следующие этапы: дозировка фосфатного минерального порошка, смешивание с серной кислотой и активаторами, гомогенизация суспензии, регулирование вязкости, грануляция распылением, сушка, охлаждение, просеивание, нанесение покрытия, упаковка, обработка отработанных газов.
Преимущества:
- Исключение стадии отверждения;
- Снижение капиталовложений по сравнению с производством порошкового суперфосфата;
- Отсутствие необходимости в складах для хранения отвержденного продукта;
- Снижение производственных затрат;
- Однородный размер гранул, пониженная склонность к слеживаемости;
- Централизованный сбор и утилизация фторсодержащих газов;
- Значительное улучшение условий производства.
- Весы
- Ленточный конвейер
- Смесительный бак с пятью валами
- Гомогенизатор суспензии
- Гранулятор
- Сушилка
- Охладитель
- Сито
- Оборудование для покрытия
- Упаковочная машина
- Система очистки отработанных газов
Более 35 лет опыта в реализации комплексных проектов по производству удобрений
Компания Delandi разрабатывает и производит оборудование для индустрии удобрений. Мы фокусируемся на проектировании процессов, производстве оборудования и повышении производственных показателей. Наша команда опытных профессионалов с глубокими техническими знаниями и компетенциями всегда готова к новым проектам!
