Линия производства серной кислоты (50 000-1 200 000 т/год)
Полный комплекс производства серной кислоты для удобрений
Разные методы производства серной кислоты используют разное сырье: сжигание серы, переработка продуктов сгорания пирита, переработка отходящих газов металлургического производства, сжигание сульфидов цветных металлов, обработка сероводорода.
Сжигание серы, переработка продуктов сгорания пирита и отходящих газов металлургического производства являются широко применяемыми методами получения серной кислоты в современной промышленности.
Качество продукции: соответствует стандарту GB/T 534-2014 для промышленной серной кислоты.
- Сжигание серы
- Переработка пирита
- Переработка технических газов
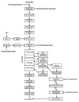
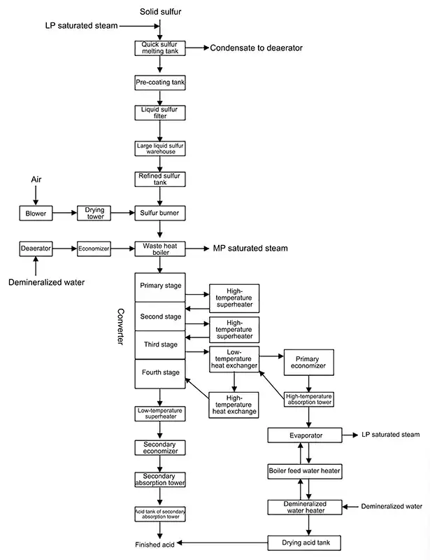
Процесс сжигания серы состоит из следующих основных этапов:
- Плавление и фильтрация серы
- Сгорание серы и образование SO₂
- Преобразование SO₂
- Осушение воздуха и поглощение SO₃
- Перемещение серной кислоты и ее хранение
- Восстановление тепла
- Использование отходящего тепла для генерации энергии (обычно применяется на крупных заводах мощностью ≥ 300 000 т/год)
- Фильтр жидкой серы, фильтрационный насос, насос перекачки фильтрованной серы, резервуар для хранения очищенной серы, насос перекачки очищенной серы, электроталь.
- Дизельный насос с приводом от шестерни, вентилятор, горелка для серы, масляная горелка, печь для сжигания серы, теплообменник газ-газ, теплообменник газ-жидкость, реактор для конверсии, преднагревательная печь, подогреватель, вентилятор для сжигания
- Глушитель на входе воздуха, воздушный фильтр, сушильная башня, основной вентилятор, электрический кран с двойным крюком, первая абсорбционная колонна, вторая абсорбционная колонна, резервуар для циркуляции кислоты на этапе сушки, резервуар второй абсорбционной колонны для циркуляции кислоты, охладитель кислоты на этапе сушки, охладитель кислоты второй абсорбционной колонны, охладитель серной кислоты, абсорбционная колонна для отходящих газов, циркуляционный насос для кислоты, циркуляционный насос для отходящих газов, резервуар для хранения разбавленной серной кислоты, резервуар для хранения серной кислоты.
- Система деминерализации воды, котел для утилизации отходящего тепла высокой температуры, паровая турбина с генератором, генераторная установка, система утилизации отходящего тепла низкой температуры, циркуляционная насосная станция для воды
Производство серной кислоты на основе пирита состоит из следующих основных этапов: обработка пирита, обжиг, генерация SO₂ и очистка газов, осушение воздуха и поглощение SO₃, конверсия SO₂, утилизация отходящего тепла.
- Вентилятор на входе печи, обжиговая печь с кипящим слоем, электростатический осадитель, электростатический туманоотделитель, газо-газовый теплообменник, газожидкостный теплообменник, реактор для конверсии, пустой и наполненный башенный скруббер, печь предварительного нагрева, подогреватель, вентилятор для подачи воздуха горения.
- Глушитель на входе воздуха, воздушный фильтр, сушильная башня, основной вентилятор, электрический кран с двойным крюком, первая абсорбционная колонна, вторая абсорбционная колонна, резервуар для циркуляции кислоты на этапе сушки, резервуар второй абсорбционной колонны для циркуляции кислоты, охладитель кислоты на этапе сушки.
- Охладитель кислоты второй абсорбционной колонны, охладитель серной кислоты, абсорбционная колонна для отходящих газов, циркуляционный насос для кислоты, циркуляционный насос для отходящих газов, резервуар для хранения разбавленной серной кислоты, резервуар для хранения серой кислоты.
- Система деминерализации воды, котел для утилизации отходящего тепла высокой температуры, паровая турбина с генератором, генераторная установка, система утилизации отходящего тепла низкой температуры, циркуляционная насосная станция для воды
Отходящие газы металлургического производства являются кислотными. Сероводород (H₂S) и углеводородные компоненты при сгорании выделяют большое количество водяного пара, при этом воздух для горения также производит дополнительную влагу. В зависимости от условий каталитической конверсии SO₂, производство серной кислоты из отходящих газов можно классифицировать на два метода в зависимости от контроля содержания влаги: сухой и мокрый.
При сухом методе влага в газах обжигательной печи, которые образуются при сгорании кислотных газов, максимально удаляется. Этот процесс схож с традиционным процессом производства серной кислоты на основе пирита: газы обжигательной печи подвергаются промыванию, осушке и очистке от тумана. Результатом этапа осушки является практически безводный газ SO₂. Сухой SO₂ затем окисляется в SO₃ катализатором, и SO₃, в свою очередь, абсорбируется до получения серной кислоты.
При мокром методе газы обжигательной печи, которые образуются при сгорании кислотных газов, не подвергаются промывке или осушке. SO₂ в присутствии водяного пара окисляется до образования SO₃ конденсатором. SO₃, в свою очередь, вступает в реакцию с водяным паром в газовом потоке, конденсируясь в серную кислоту.
В настоящее время наиболее распространенным методом получения серной кислоты из отходящих газов металлургического производства является сухой метод.
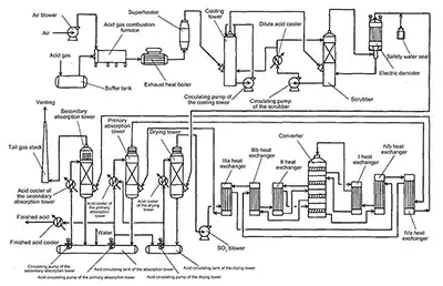
Производство серной кислоты из отходящих газов сухим методом состоит из следующих основных этапов: сгорание сероводорода, охлаждение газов обжигательной печи, удаление пыли и осушка, конверсия SO₂, осушка газа и абсорбция SO₃.
Описание процесса:Кислотный газ, содержащий сероводород, подается в печь сгорания после понижения давления. Он смешивается с воздухом, который подается вентилятором, и сжигается. Газ, выходящий из печи сгорания, обычно содержит около 7,22% SO₂ и 9,23% O₂ при температуре около 1100℃.
Газ высокой температуры поступает в котел для утилизации тепла, где происходит восстановление тепла для выработки пара средней степени давления при 3,82 МПа и 255℃, после чего газ проходит через перегреватель. Перед попаданием в нижнюю часть охладительной башни температура газа понижается до примерно 350℃.
В охладительной башне газ обжигательной печи контактирует с разбавленной серной кислотой (около 64℃), распыляемой сверху противотоком, что вызывает адиабатическое испарение. Перед тем как газ выходит из башни и попадает в башенный скруббер, его температура понижается примерно до 68℃. Там он контактирует с разбавленной серной кислотой (около 38℃), распыляемой сверху, понижаясь в температуре примерно до 40℃.
Охлажденный газ затем поступает в электрический туманоуловитель для удаления кислотного тумана. После промывки и осушки газ дополнительно высушивается в сушильной башне и подается вентилятором для дальнейшей конверсии.
В двухэтапном процессе конверсии задействованы три теплообменных устройства и один дополнительный теплообменник (схема "3+1"). Такой комбинированнй подход обеспечивает высокую эффективность и стабильность конверсии SO₂.
- Вентилятор, обжиговая печь, котел для утилизации тепла, перенагреватель, охлаждающая башня, циркуляционный насос охлаждающей башни, секция охлаждения и промывки газа, охладитель разбавленной кислоты, циркуляционный насос скруббера, башенный скруббер, водяной затвор безопасности, электростатический туманоуловитель.
- Газо-газовый теплообменник, газожидкостный теплообменник, реактор для конверсии.
- Сушильная башня, вентилятор SO₂, резервуар для циркуляции кислоты на этапе сушки, циркуляционный насос для кислоты на этапе сушки, охладитель кислоты на этапе сушки.
- Первая абсорбционная башня, охладитель первой абсорбционной башни, резервуар первой абсорбционной колонны для циркуляции кислоты, насос первой абсорбционной колонны для циркуляции кислоты, вторая абсорбционная башня, охладитель второй абсорбционной башни, резервуар второй абсорбционной колонны для циркуляции кислоты, насос второй абсорбционной колонны для циркуляции кислоты.
- Охладитель серной кислоты, труба для отходящих газов, циркуляционный насос для отходящих газов, резервуар для хранения разбавленной серной кислоты, резервуар для хранения серной кислоты.
- Система деминерализации воды, циркуляционная насосная станция для воды.
Компания Delandi разрабатывает и производит оборудование для индустрии удобрений. Мы фокусируемся на проектировании процессов, производстве оборудования и повышении производственных показателей. Наша команда опытных профессионалов с глубокими техническими знаниями и компетенциями всегда готова к новым проектам!







