Линия производства порошкообразного сульфата аммония (50 000-300 000 т/год)
Полный комплекс производства порошкообразного сульфата аммония на основе процессов нейтрализации или десульфуризации дымовых газов
- Производственная мощность: 50 000-300 000 т/год
- Качество продукции: соответствует стандарту GB/T 535-2020 для удобрений с сульфатом аммония
Основными промышленными методами производства порошкообразного сульфата аммония являются нейтрализация серной кислоты, производство из гипса, восстановление через десульфуризацию дымовых газов (барботаж), насыщение жидкости. Наиболее широко применяются процессы нейтрализации и восстановления.
- Нейтрализация
- Восстановление дымовых газов
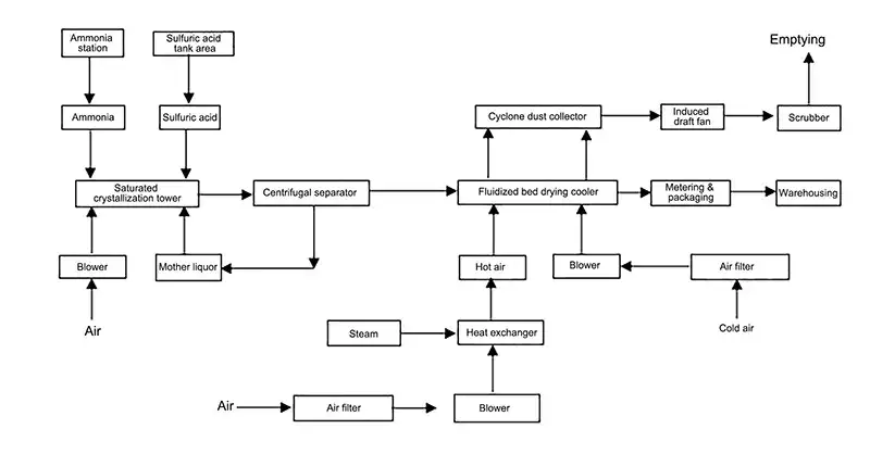
При нейтрализации аммиак вступает в реакцию с серной кислотой в кристаллизаторе при вакуумных или атмосферных условиях, образуя кристаллы сульфата аммония. Смесь поступает в центробежный сепаратор, где кристаллы отделяются, а исходный раствор возвращается в кристаллизатор для повторного использования.
Отделенные кристаллы сульфата аммония подаются шнековым конвейером в вибрационную сушилку с кипящим слоем, где они сушатся горячим воздухом и затем охлаждаются внешним воздухом. Готовая продукция дозируется, упаковывается и хранится.
SO₂-содержащие дымовые газы от коксохимических заводов, сталелитейных предприятий или промышленных котлов поступают в абсорбционную часть башни десульфурации, где они обрабатываются раствором аммиака и раствором аммонийного сульфата через противоток.
Образовавшиеся растворы сульфита аммония и бисульфита аммония подаются через барботажную реакторную колонну в верхние секции, где происходят дальнейшие реакции с аммиаком. Затем полученный раствор подается в циркуляционный окислительный резервуар, где он окисляется воздухом или кислородом, поступающими через циркуляционные насосы, образуя раствор сульфата аммония.
Затем раствор подвергается разделению методом центрифугирования, а исходный раствор возвращается в кристаллизатор для насыщения. Отделенные кристаллы сульфата аммония направляются в сушилку с кипящим слоем для сушки и охлаждения. Далее продукт дозируется, упаковывается и хранится.
Компания Delandi разрабатывает и производит оборудование для индустрии удобрений. Мы фокусируемся на проектировании процессов, производстве оборудования и повышении производственных показателей. Наша команда опытных профессионалов с глубокими техническими знаниями и компетенциями всегда готова к новым проектам!

