Линия производства аммиачной селитры (100 000-300 000 т/год)
Полный комплекс производства аммиачной селитры посредством грануляции или кристаллизации
- Производственная мощность: 100 000-300 000 т/год
- Качество продукции: соответствует стандарту GB/T 2945-2017 «Аммиачная селитра» (гранулированная и кристаллическая)
Классификация процесса производства аммиачной селитры:
- По рабочему давлению: под атмосферным давлением, под повышенным давлением;
- По концентрации азотной кислоты и испарению: без испарения, одноэтапный процесс с испарением, двух-/трехэтапный процесс с испарением;
- По способу образования: грануляция, кристаллизация.
- Кристаллизация
- Грануляция
- Характеристики сырья
Процесс кристаллизации аммиачной селитры состоит из следующих основных этапов: нейтрализация газообразного аммиака и азотной кислоты, испарение раствора аммиачной селитры, вакуумная кристаллизация, упаковка продукта, нейтрализация отходящих паров и конденсация испарившегося пара.
- Первичный нейтрализатор
- Испаритель первой ступени
- Вторичный нейтрализатор
- Сепаратор первой ступени
- Поверхностный конденсатор первой ступени
- Поверхностный конденсатор второй ступени
- Первичный сепаратор второй ступени
- Вторичный сепаратор второй ступени
- Испаритель второй ступени
- Газоохладитель
- Кристаллизатор
- Резервуар для охлаждаемого раствора
- Емкость для хранения расплава
- Резервуар для хранения аммиачной селитры
- Упаковочная машина
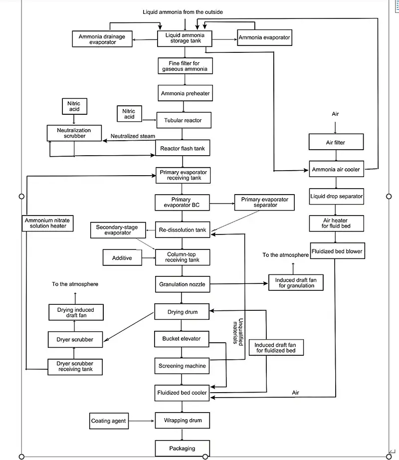
В процессе грануляции газообразный аммиак вступает в реакцию с азотной кислотой в трубчатом реакторе с образованием раствора аммиачной селитры, которая подается в бак мгновенного испарения. После испарения раствор поступает в испаритель, где он достигает концентрации до ~96 % масс., а затем поступает в испаритель-сепаратор и резервуар для повторного плавления.
Концентрированный расплав аммиачной селитры поступает в подающий резервуар в верхней части грануляционной башни. Под перемешиванием 96 %-ный раствор аммиачной селитры подается к гранулирующим насадкам и распыляется сверху башни. Капли охлаждаются встречным потоком воздуха, формируя твердые гранулы аммиачной селитры.
Гранулы собираются в нижней части башни и перемещаются через поддон для сбора, нижний конвейер, ленточный конвейер предварительной сушки и сушилку. После сушки они просеиваются, и пригодные гранулы подаются в аппарат охлаждения в «кипящем» слое, а затем в машину для нанесения противослеживающего покрытия. Готовая продукция направляется в автоматическую упаковочную систему и на хранение.
- Дренажный испаритель аммиака
- Испаритель аммиака
- Устройство предварительного нагрева аммиака
- Конденсатор дымовых газов
- Испаритель
- Испаритель-сепаратор
- Испарительный конденсатор
- Поверхностный конденсатор кристаллизации
- Трубчатый реактор
- Бак мгновенного испарения реактора
- Промывная башня очистки газа
- Емкость хранения аммиачной селитры
- Резервуар повторного плавления
- Башня грануляции
- Сборный поддон башни
- Сушилка
- Вертикальный охладитель
- Вытяжной вентилятор
- Циклонный пылеуловитель
- Скруббер
- Насос скруббера
- Машина для просеивания
- Машина для нанесения покрытия
- Автоматическая упаковочная машина
- Роботизированный паллетайзер
- Чистота: ≥99,8 % масс.
- Содержание воды: 0,2 % масс.
- Давление предела: 1,2-1,4 МПа (g)
- Температура: ~-18 °C
- Концентрация: 60-62 % масс.
- Температура: 40 °C
- Давление: 0,7 МПа (a) (перед входом в реактор)
- Хлориды (Cl⁻): ≤1 ppm
- Азотистая кислота (HNO₂): ≤100 ppm
- SiO₂: ≤1 ppm
- Внешний вид: светло-жёлтый порошок
- Насыпная плотность: 390 кг/м³
- Влажность: <7 %
- Упаковка: 20 кг/мешок
- Давление: 0,7 МПа (G)
- Точка росы: -40 °C (при атмосферном давлении)
- Содержание масла: ≤8 ppm (мас.)
- Содержание пыли: ≤1 мг/м³ (частицы ≤3 мкм)
Компания Delandi разрабатывает и производит оборудование для индустрии удобрений. Мы фокусируемся на проектировании процессов, производстве оборудования и повышении производственных показателей. Наша команда опытных профессионалов с глубокими техническими знаниями и компетенциями всегда готова к новым проектам!

