Линия производства гранулированного сульфата аммония (50 000-300 000 т/год)
Полный комплекс производства гранулированного сульфата аммония методом компактирования или методом агломерации (в барабанном грануляторе)
- Производственная мощность: 50 000-300 000 т/год
- Качество продукции: соответствует стандарту GB/T 535-2020 для удобрений с сульфатом аммония
Гранулированный сульфат аммония производится методами компактирования, агломерации (в барабанном грануляторе) и распылительной грануляции в трубчатом реакторе.
- Метод компактирования
- Грануляция агломерацией
- Распылительная грануляция в трубчатом реакторе
- Метод А: порошковый сульфат аммония прессуется двухвалковым прессователем в пластины толщиной 2-3 мм, которые затем подвергаются дроблению, удалению острых краев и просеиванию. В результате получаются гранулы неправильной формы. Завершающим этапом является упаковка продукции.
- Метод Б: порошковый сульфат аммония прессуется двухвалковым гранулятором в плоские дисковидные гранулы толщиной 2-3 мм. Затем они полируются для удаления острых краев, просеиваются и упаковываются. В результате получаются гранулы неправильной формы.
- Двухвалковый гранулятор
- Дробилка
- Просеивающая машина
- Полировальная машина
- Вытяжной вентилятор
- Упаковочная машина
- Система обработки отходящих газов
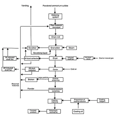
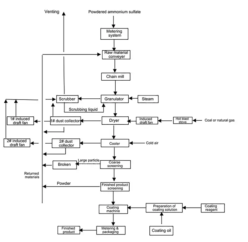
При агломерационной грануляции порошковый сульфат аммония смешивается с переработанным материалом и подается в гранулятор через ковшовой элеватор.
Грануляция достигается за счет подачи пара давлением 0.3-0.8 МПа, что приводит к образованию сферических гранул в грануляторе. Полученный гранулированный материал затем подвергается сушке, охлаждению и просеиванию с последующим нанесением покрытия и упаковки. В результате получается гранулированный сульфат аммония круглой формы.
Технологические выхлопные газы и пыль удаляются вытяжным вентилятором и подвергаются трехступенчатой очистке в системе очистки газов перед сбросом в атмосферу. В свою очередь, система очистки газов состоит из циклонного пылеуловителя, камеры гравитационного осаждения и скруббера.
Основное оборудование:- Гранулятор
- Сушилка
- Охладитель
- Дробилка
- Просеивающая машина
- Вытяжной вентилятор
- Упаковочная машина
- Система обработки отходящих газов
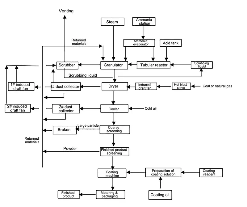
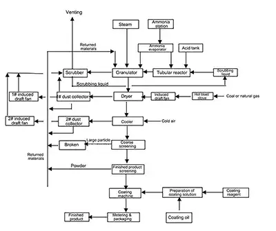
При распылительной грануляции в трубчатом реакторе газообразный аммиак, серная кислота и промывочная жидкость подаются в трубчатый реактор в контролируемых пропорциях. Внутри реактора реагенты образуют высокотемпературную суспензию сульфата аммония, которая распыляется на переработанный сульфат аммония внутри вращающегося барабанного гранулятора.
В зависимости от щелочности материала (pH) через линию подачи аммиака может быть дополнительно введен газообразный аммиак. Это обеспечить соответствие гранулируемого материала технологическим требованиям.
Гранулированный материал подвергается сушке, охлаждению, просеиванию, нанесению покрытия на поверхность и впоследствии упаковывается. В результате чего получается гранулированный сульфат аммония сферической формы.
Отработанные газы и пыль удаляются вытяжным вентилятором и очищаются через циклонный пылеуловитель, камеру гравитационного осаждения и скруббер. Это гарантирует соответствие выбросов экологическим стандартам.
Основное оборудование:- Трубчатый реактор
- Гранулятор
- Сушилка
- Охладитель
- Ленточный конвейер
- Дробилка
- Просеивающая машина
- Вытяжной вентилятор
- Упаковочная машина
- Система обработки отходящих газов
Компания Delandi разрабатывает и производит оборудование для индустрии удобрений. Мы фокусируемся на проектировании процессов, производстве оборудования и повышении производственных показателей. Наша команда опытных профессионалов с глубокими техническими знаниями и компетенциями всегда готова к новым проектам!

